“人人讲安全,个个会应急”。安全生产月期间,东华科技公司全体职工上下一心,学安全知识,提安全标准,筑安全防线,贯彻好安全生产月主题,突破重重安全考验,安全生产一直在路上。
安全宣传零距离
“危险化学品泄漏了怎么办?”
“什么是有限空间‘三不进入’?”
6月16日,东华科技公司开展了安全宣传咨询日活动。你问我答,安全讲解,现场人头攒动,职工热情高涨。

据了解,该公司安全管理人员通过发放宣传单页、设置安全知识展板、现场演示应急救援的方式,宣传安全生产方针政策、法律法规以及安全生产岗位责任、安全避险逃生技能等科普知识,并与职工面对面交流,为职工答疑解惑,将安全生产月活动引向深入。
自安全生产月活动开展以来,为了切实响应“人人讲安全、个个会应急”的主题,东华科技各层级“一把手”每周开展一次“安全大讲堂”活动,深入现场与职工交流,带头讲安全,层层嘱安全,结合协管员、青安岗员、群监员不定期送安全活动,将安全知识和安全政策形势普及到全员。此外,该公司还进行了能力大提升——安全素养专题培训,案例分析,实战演练,启发式培训让职工对安全的理解更加深入,结合公司实际情况多角度更全面进行分析,并提出安全方面的合理化措施和建议。
安全知识要温故而知新。该公司各单位纷纷开展了安全知识竞赛,让职工进一步加强学习,检验安全知识,做到人人讲安全,人人懂安全。车间还每天组织职工进行相关安全文件和知识分享,并共同观看“安全警示教育片”和“典型事故案例视频”,确保职工深刻领会安全应急知识,让安全生产理念入脑入心。
“全员懂安全,才会更安全。安全知识普及是做好安全工作的基础,我们要抓住‘安全月’的时机,进一步做好安全宣传宣讲工作,巩固职工的安全知识,强化职工安全意识,让安全赢在起跑线。”该公司副总经理、安全总监张钊说。
全员参与在行动
时钟即将转到午夜,熟料事业部中控室里灯火通明,值班人员正在认真紧盯屏幕上运转的设备,这时,几名戴着“青安岗员”袖标的青年推门而入。

原来,这是熟料团支部的青安岗员正在进行“凌晨行动”。他们根据公司团委统一安排,在夜间对重点生产区域、值班场所进行安全检查,排查安全隐患,与职工一起做好安全防范,为公司安全稳定运行贡献青年力量。据统计,各公司权属单位均组织青年开展了“凌晨行动”,安全月期间共进行全方位安全检查9次,查处安全问题20余条,已按照“四定”原则整改完毕。
进行全方位安全检查是保障安全生产的重要手段。在安全生产月期间,东华科技加大安全检查力度和频次,结合“五落实、五检查、五确保”活动,针对危化品泄漏、检维修作业、特殊作业等重点安全问题,刀刃向内,落实红黄牌制度,查处问题一律提级管理。同时,他们还开展“回头看”与“举一反三”专项复查活动,出现重复性、顽固性、易发性问题严肃追责,刚性处理,防范人员安全事故,杜绝安全生产风险隐患。
“安全标准化不能有一丝马虎。我们通过组织开展现场安全评价,重点对煤磨、氨水制备区域进行现场诊断,还聘请外部专家对相关文件标准进行解读,有效提高现场管理人员安全管控能力。”安全环保部部长殷刚说。
大海航行靠舵手。各单位主要负责人积极贯彻“五带头”活动,按照各自的实际情况进行安排部署,并组织好各项安全措施和行动,纳入各单位“一把手”月度考核,坚决履行安全生产“第一责任人”职责,让安全措施更有针对性和实效性。
据悉,为进一步加强标准化、规范化建设,该公司各单位对照新材料公司“编码化”工作要求,开展有限空间、消防器材、特种设备的编码工作,将设备进行统一编码并记录在册,配备相应责任人和监管人,让公司所有设备都有“记”可循,设备管理更加规范,做到“事事有人管”,责任落实到个人。
“急中生智”保安全
6月13日上午,原本明媚的天气突然阴沉下来,“生命只有一次 安全从我做起”的横幅在风中猎猎作响,电闪雷鸣过后,瓢泼大雨倾盆而下。
突如其来的恶劣天气并没有影响公司生产的正常运行。在“东华精益安监群”里,各单位早已收到雷电黄色预警的提醒,迅速停止室外高处作业,加强雨季“三防”重点部位安全管控,确保人员安全。
在今年雨季来临前,该公司提前做好临战准备,各单位加强应急物资设备储备,实行24小时安全生产、雨季“三防”双值班制度,紧盯生产保安全。同时,针对夏季高温天气,该公司切实加强夏季消防安全管理,认真贯彻消防安全网格化管理要求,逐级落实岗位责任制,严格落实各项防火措施,并进行全员消防安全培训,保障全员具备使用消防设施的知识和能力,紧急时刻人人都可以变身“急救员”。

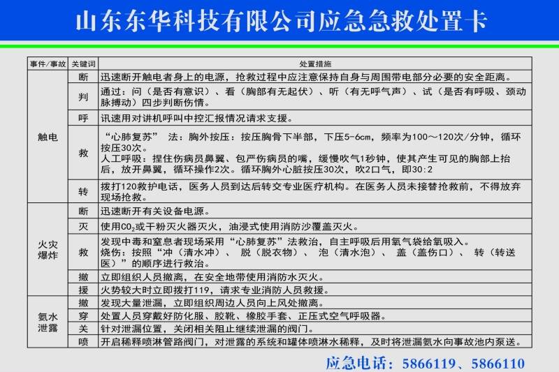
“我们以车间为单位,让职工在晨会上对应急处置卡进行讲解,让应急知识真正见行见效,确保人人懂应急,人人会应急,职工能够将应急行动成为‘条件反射’,处理迅速得当。”熟料事业部部长张兵对笔者说。
遇到紧急情况能及时反应离不开日常的应急训练。该公司各单位将应急演练列入日常工作安排,定期组织,全员参与。围绕火灾爆炸、有限空间、危化品泄漏、预热器清堵、清仓清库、高温中暑、机械伤害、物体打击等危险因素,他们每周开展一次多层级参与的实战化应急演练,目前已进行不同主题应急演练共计30余次,切实提高了职工的安全意识和应急能力。